健康経営の取組み

健康憲章

社員の働きがいを高め、経営理念の実践と企業価値の向上を追求し続けるためには、社員とその家族の心身の健康が重要であり、当社は、以下の観点から取り組みを推進します。

代表取締役社長 兼 CEO 長澤 和哉
健康づくり責任者    五十嵐 琢也

「健康経営優良法人2025(大規模法人部門)」の認定

健康経営優良法人

当社は、経済産業省が制度設計を行い日本健康会議が認定する「健康経営優良法人2025(大規模法人部門)」に認定されました。

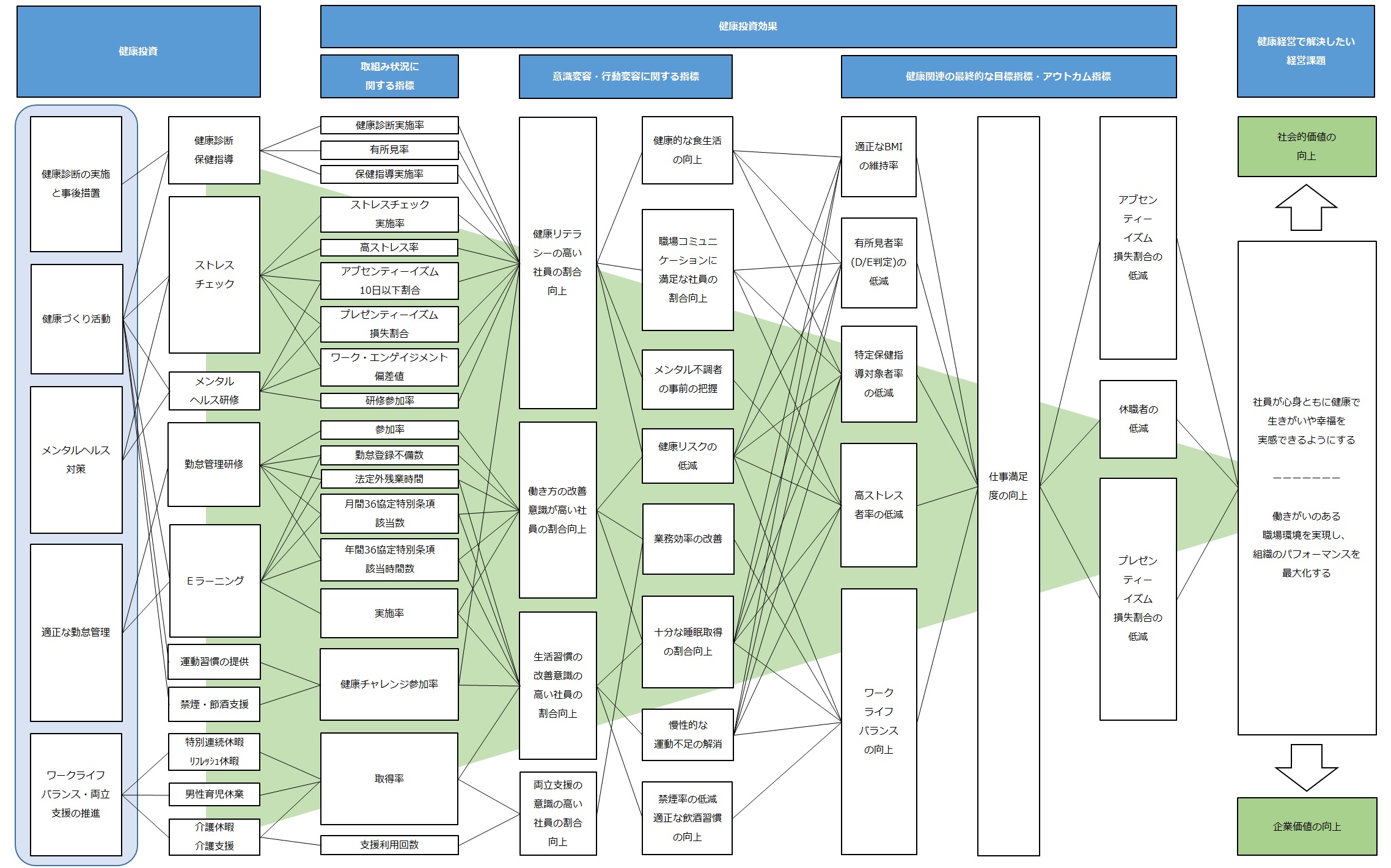
当社における健康投資効果 戦略マップ

健康投資効果 戦略マップ

健康憲章をより具体的に実践し、そして健康経営の実効性を高めるため、当社では「健康投資効果 戦略マップ」を策定しています。
また、以下の戦略マップを遂行するため、健康づくり責任者(取締役)の下、人事部を主体として健康経営に関する次の取組みを実施しています。
■健康管理・増進のための取組み(定期健康診断の100%受診、血管年齢測定・野菜摂取量測定、健康増進月間・健康チャレンジ)
■ワークライフバランス向上のための取組み(連続休暇取得推進月間、ノー残業ウィーク・デー) 
■適切な勤怠管理のための取組み(E-Learning研修、社内媒体による情報発信)
■健康リテラシーの向上とハラスメント防止のための取組み(E-Learning研修、社内媒体による情報発信)

ページの先頭へ